| [ 索引号 ] | 115001080092759757/2025-00051 | [ 发文字号 ] | |
| [ 主题分类 ] | 财政 | [ 体裁分类 ] | 财政预算、决算 |
| [ 发布机构 ] | 重庆经开区 | ||
| [ 成文日期 ] | 2025-10-29 | [ 发布日期 ] | 2025-10-29 |
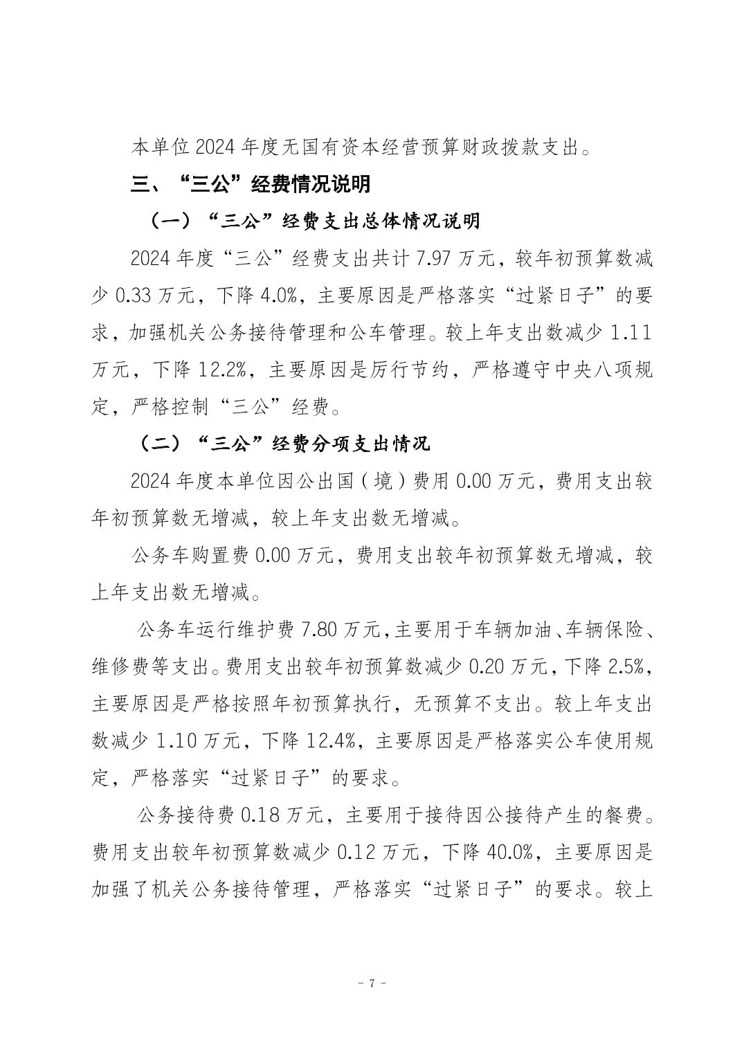
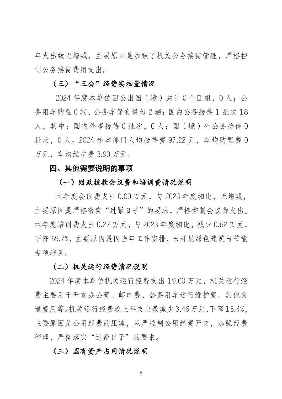
重庆经济技术开发区管理委员会生态环境和建设管理局2024年度决算公开说明
| [ 索引号 ] | 115001080092759757/2025-00051 | [ 发文字号 ] | |
| [ 主题分类 ] | 财政 | [ 体裁分类 ] | 财政预算、决算 |
| [ 发布机构 ] | 重庆经开区 | ||
| [ 成文日期 ] | 2025-10-29 | [ 发布日期 ] | 2025-10-29 |
重庆经济技术开发区管理委员会生态环境和建设管理局2024年度决算公开说明
国务院部门网站
地方政府网站
市政府部门网站
区县政府网站
其他网站